我们常说的应急,到底怎么算应急?应什么急?以及这些应急情况发生后,我们要如何应对呢?其实这些都是有标准的。
特别是在应急通信领域,我们了解这些应急场景,可以针对这些场景来制定应急预案,采用不同的通信方式,指挥调度方式面对复杂的突发事件进行处置。
应急主要是面对突发事件的处置。早在2004年,国际电信联盟(International Telecommunication Union,ITU)的电信标准部(ITU Telecommunication Standardization Sector,ITU-T)就定义的自然或人为因素引起的突发事件。
ITU-T在起ITU-T Y.1271标准化文件中,将各种突发事件分为自然因素和人为因素。如下图详细描述了这些突发事件。

我们可以看出,这些突发事件都是可以引起严重灾害和引起人们生命财产损失的事件。作为社会管理部门,需要对这些应急事件做出反应。

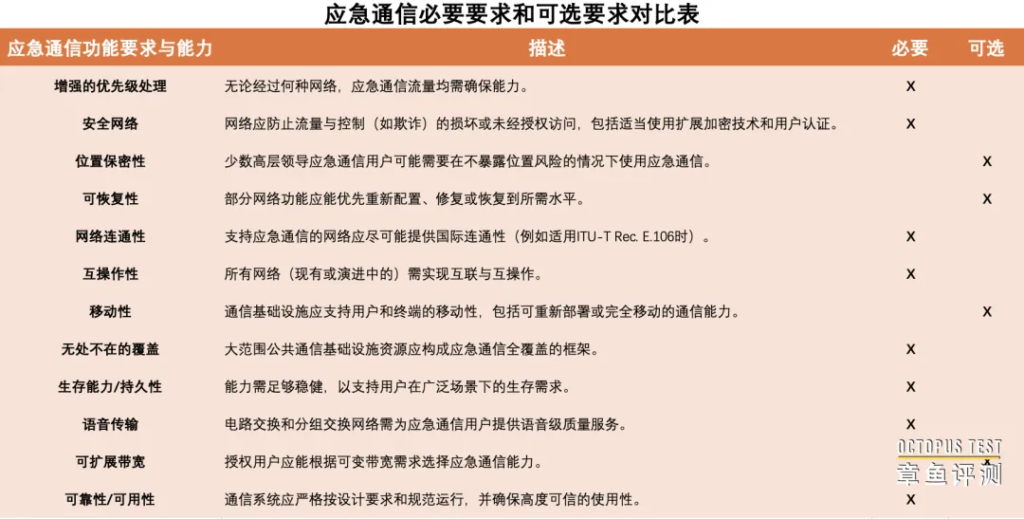
ITU-T针对应急情况下通信能力保障提出了要求,不同场景下各种通信能力可达到的恢复程度和保障能力都做出来简要的说明,给全球通信部门提供参考。
另外ITU的无线电通信部(ITU Radiocommunication Sector,ITU-R)还提出了公共保护与抢险救灾(Public Protection and Disaster Relief,PPDR)的概念。在ITU-T关于自然或人为因素引起的突发事件类型基础上,PPDR将突发事件分成四类:自然灾害、事故灾难、公共卫生事件和社会安全事件。
我国在2024年发布的《中华人民共和国突发事件应对法》中,沿用了PPDR关于突发事件的分类方法。并且结合了我国的应急组织架构和特点,针对突发事件中的预防和应急准备,监测和预警,应急处置和救援,事后恢复后重建,以及法律责任,应急指挥的实施主体都做了明确规定。
在应对办法中,也明确了应急通信的重要性,在第四十九条中明确规定,国家建立健全应急通信、应急广播保障体系,加强应急通信系统、应急广播系统建设,确保突发事件应对工作的通信、广播安全畅通。
作为应急领域相关工作人员,对各种应急标准应该有所了解。让应急产品更加符合标准化要求,更贴近各种应急情况下的真实需求,解决迫切需要解决的问题。也可以进一步梳理应急指挥流程和规范,做到防患于未然。应急事件发生后可以根据标准化流程,启动对应预案和指挥流程,配置相应的应急资源。切实做到服务于大众,为人民排忧解难。
本文仅代表个人观点,只做交流分享之用。部分资料来源与网络,如有侵权请随时联系处理。发布者:章鱼评测,未经作者本人授权,禁止任何形式转载本网站内容。微信:15711082980:https://500miao.com/?p=2473